航空航天装备的研制必须保证结构完整性和可靠性。南航国际前沿科学研究院围绕这一国家重大需求,开设航空航天数字科学与智能技术研究方向,提前谋篇布局,发展先进的航空航天结构设计理论和数字化/智能化设计工具,提升航空航天结构可靠性设计的自主创新能力。为此,国际前沿科学研究院以有国际竞争力的薪酬待遇、一流的平台条件和充足的经费支持,诚邀国内外相关方向的专业人才加盟,共同发展我国航空航天数字化事业。
近期重点招聘研究方向
疲劳断裂力学、航空航天结构、结构数字科学、数字化技术、有限元计算、软件研发、轻质高温合金、金属材料精确热成形技术等。
(注:水伏科学与技术、先进材料科学与器件技术等方向长期招聘具有成长为国家级人才潜力的优秀青年人才)
校内科研服务平台
▋国家级科研平台6个
机械结构力学及控制国家重点实验室
直升机旋翼动力学国家级重点实验室
直升机传动技术国家级重点实验室
国防科技工业复杂结构高效电加工技术创新中心
超声电机国家地方联合工程实验室
航空航天先进制造技术省部共建协同创新中心
▋分析测试中心
学校建有校级分析测试中心,是集教学、科研、社会服务于一体的大型仪器设备共享测试平台、跨学科交叉研究的科研服务平台,包括双球差校正透射电镜、FIB双束电镜、X射线光电子能谱仪、荧光光谱仪、高分辨质谱仪等仪器设备,为高水平科研提供共享服务。
▋高性能计算平台
为推动学科发展与交叉融合,学校建有自主高性能计算平台,包括大规模CPU和GPU节点,设计性能到3Pflops,满足航空、航天、民航、能源、机械、控制、材料、信息、数理等学科的计算需求。各学院建有计算室,光纤直连高性能计算平台,提供快速便捷的高性能计算资源使用模式,配备专业技术团队保障师生高效使用平台资源。
招聘岗位及待遇
一、长聘岗位

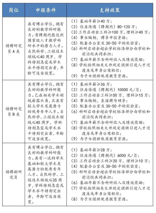
二、准聘岗位

*住房补贴共发放10年,按月随工资一起发放
三、博士后岗位
1.引聘对象:
长空博士后:主要面向国内外知名高校优秀博士毕业生,根据学校师资队伍建设规划招收,是学校师资的重要来源,从事专项课题的研究工作,并承担适当工作量的教学任务和实验指导等,可在校内外科研教学活动中使用助理教授头衔。
科研博士后:依托博士后合作导师,根据科研项目研究任务需求招收,从事专项课题的研究工作。
外籍博士后:依托有科研项目和经费的团队,招收优秀外籍博士毕业生。
企业博士后:依托学校与政府、企业联合建立的合作平台,企业与学校联合招收博士后,专门从事企业项目研究。
2.引聘条件:
(1)具备良好的政治素质和师德师风修养,遵纪守法,身心健康。
(2)品学兼优,具备较高的学术水平和较强科研能力,能够独立完成博士后所需研究工作。
(3)获博士学位一般不超过3年,年龄在32周岁以下,特别优秀的不超过35周岁。
3.设站学科:
我校目前设有航空宇航科学与技术、控制科学与工程、机械工程、力学、仪器科学与技术、电气工程、信息与通信工程、交通运输工程、管理科学与工程、物理学、动力工程及工程热物理、计算机科学与技术、软件工程、光学工程、材料科学与工程、数学、网络安全共17个博士后科研流动站。
4.相关待遇:

博士后的薪酬待遇由其人事关系所在单位承担,企业博士后由企业承担。
(1)学校准聘长聘教师岗位优先从期满出站的长空博士后、晋升高级专业技术职务的科研博士后中选拔;学校专职科研岗位优先从博士后中选拔。
(2)长空博士后和全职科研博士后获博士学位满2年可参加高级专业技术职务评审,对于特别优秀的科研博士后满1年即可参评。
(3)获全国博士后管委会“博士后创新人才支持计划”、“博士后国际交流计划”引进项目资助的,经个人申请、学院审核同意,按助理教授(长空博士后)聘用,国家和学校待遇叠加发放。(4)学校支持博士后申请中国博士后科学基金、国家自然科学基金、国家社会科学基金、江苏省博士后科研资助等基金项目,以及博士后国(境)外交流项目等。
四、专职科研岗位
岗位类别及说明
岗位类别 | 岗位说明 |
A类科研岗位 | 由学院及学科或科研项目团队根据具体情况设置 |
B类科研岗位 | 根据科研项目需要设置 |
引聘对象:
1.A类聘用人员一般应具有博士学位,特殊情况经学校批准可适当放宽学历要求;
2.B类聘用人员一般为硕士及以下人员,或连续聘用满六年未能晋升高级职称的A类聘用人员;
3.身体健康,品行端正,具备良好的科研素养;
4.符合所聘岗位的具体聘用条件。
相关待遇基本标准一览表
岗位类别 | 年薪 |
正高 | 不低于30万 |
副高 | 不低于25万 |
其他 | 不低于18万 |
准聘长聘岗位特殊政策:
1.职称以聘代评制度:准聘长聘岗位教师专业技术职务评审以聘代评,通过引聘评审、晋升评估人员直接授予相应的专业技术职务。
2.引聘“绿色通道”制度:长聘教授岗位和特聘研究员A类岗位申请者等优秀人才可一人一议,通过“绿色通道”引进,直接确定聘任事宜。
3.住房待遇追溯机制:准聘岗位人员首聘期内晋升长聘教授岗位,可按相应岗位等级的额度标准补齐住房补贴。
4.招生特区政策:跨学科跨学院招收研究生,招生指标单列。
应聘方式
1.申请长聘岗位请至南航人事处网站下载并填写《南京航空航天大学长聘教授岗位申请表》等材料(请至http://rsc.nuaa.edu.cn/2021/0205/c706a231324/page.htm下载)。
2.申请准聘岗位请填写《南京航空航天大学准聘岗位申请表》等材料(请至http://rsc.nuaa.edu.cn/2020/0325/c706a195609/page.htm下载)。
3.申请博士后岗位者请填写《南京航空航天大学博士后申请表》
(请至http://bsh.nuaa.edu.cn/xgbg/list.htm下载)。
4.请将申请表及个人简历(含个人基本信息、受教育情况、主要论文论著、科研和获奖情况等)发送至邮箱IFS@nuaa.edu.cn,nsiguo@nuaa.edu.cn,在邮件中注明应聘岗位。
联系电话:+86-25-84896467。